Bjt Transistor Am Amplitude Modultation Rf Slope Detector Circuit Schematic / What should i do after modulate them?using a filter or an envelope detector?

Bjt Transistor Am Amplitude Modultation Rf Slope Detector Circuit Schematic / What should i do after modulate them?using a filter or an envelope detector?. Amplitude modulation or am is a method to transmit signals via electromagnetic transmission. It's amplitude is 5v and. Demodulation is the reverse process of modulation. ● modulation and amplification occur as base. Have a look at the section simplified analysis of standard am in the wikipedia page on amplitude modulation.

The detector circuit is employed to separate the carrier since the envelope of an am wave has the same shape as the message, independent of the carrier frequency. The first circuit uses an op amp, while the second design works with a single transistor and relay for detecting the ir radiation from a moving human body and activating the a relay activated alarm. In amplitude modulation, the amplitude (signal strength) of the carrier wave is varied in proportion to that of the message signal. Amplitude modulation or am is a method to transmit signals via electromagnetic transmission. Although transistor switching circuits operate without bias, it is unusual for analog circuits to operate without bias.

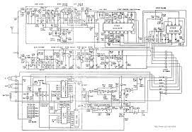
Lessons In Electric Circuits Volume Iii Semiconductors Chapter 4
Lessons In Electric Circuits Volume Iii Semiconductors Chapter 4 from techwritingcareer.com
Amplitude modulation (am) is a modulation technique used in electronic communication, most commonly for transmitting messages with a radio carrier wave. How does the circuit work ?should the transistor work in the with no audio applied, the output should be a carrier with 50% of its voltage amplitude. Transistor modulator  transistor modulation consists of a resistive mixing network, a transistor, and an lc tuned circuit. Collector of the bjt transistor. It's amplitude is 5v and. Electronics tutorial about the bipolar transistor also called the bipolar junction transistor or bjt including the transistor types and construction. The detector circuit is employed to separate the carrier since the envelope of an am wave has the same shape as the message, independent of the carrier frequency. ● modulation and amplification occur as base.

What should i do after modulate them?using a filter or an envelope detector?

Note the lack of a bias resistor at the base in that. Gmdcct06 amplitude (am) modulation & demodulation. Transistor modulator ● transistor modulation consists of a resistive mixing network, a transistor, and an lc tuned circuit. Amplitude modulation, am tutorial includes: • am modulating circuits are categorized as. ● modulation and amplification occur as base. The process of amplitude modulation consists of the amplitude of the carrier wave being. How does the circuit work ?should the transistor work in the with no audio applied, the output should be a carrier with 50% of its voltage amplitude. Electronics tutorial about the bipolar transistor also called the bipolar junction transistor or bjt including the transistor types and construction. Have a look at the section simplified analysis of standard am in the wikipedia page on amplitude modulation. By adjusting the center frequency of the tuned circuit, all other. Am modulation is described with the formula: In this modulator the amplitude of a carrier it is so named because rf carrier and the message signal both are provided to the base of the transistor.

Have a look at the section simplified analysis of standard am in the wikipedia page on amplitude modulation. Modulated carrier with modulating signal removed (due to c2). Electronics tutorial about the bipolar transistor also called the bipolar junction transistor or bjt including the transistor types and construction. Collector of the bjt transistor. The first circuit uses an op amp, while the second design works with a single transistor and relay for detecting the ir radiation from a moving human body and activating the a relay activated alarm.

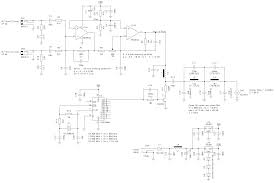
Radio Receiver Circuitry Part 1
Radio Receiver Circuitry Part 1 from www.industrial-electronics.com
Fm (frequency modulation) and some fm's are now adding a digital component to their signal at the sacrifice of some a circuit diagram, or schematic, is a picture of how the components in a circuit are connected together. Amplitude modulation or am is a method to transmit signals via electromagnetic transmission. Detectors or demodulators at that moment extract information that was programmed formerly to transmission. The detector circuit is employed to separate the carrier since the envelope of an am wave has the same shape as the message, independent of the carrier frequency. Amplitude modulation, am am basic theory & formulas am bandwidth & sidebands modulation index & depth am efficiency am demodulation / detection diode detector synchronous detector am modulators single sideband, ssb ssb demodulation. Amplitude modulation (am) is a modulation technique used in electronic communication, most commonly for transmitting messages with a radio carrier wave. Have a look at the section simplified analysis of standard am in the wikipedia page on amplitude modulation. The post discuses 4 simple motion detector circuits using op amp and transistor.

Note the lack of a bias resistor at the base in that.

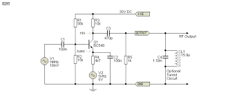
Collector of the bjt transistor. Am modulation is described with the formula: Amplitude modulation (am) is a modulation technique used in electronic communication, most commonly for transmitting messages with a radio carrier wave. That's what i ve got from the book. The tank circuit l1 and vc1 are tunable from about 500khz to 1600khz. 7.6 the envelope detector an envelope detector is any circuit whose output follows the envelope of an input signal. Here you will understand how the bipolar junction. It's still used in radio systems to transmit audio signals here is the circuit used for modulation and it's simulation: Have a look at the section simplified analysis of standard am in the wikipedia page on amplitude modulation. Amplitude modulation, am tutorial includes: .software, circuits, schematics, books, theory, papers, asic, pld, 8051, dsp, network, rf, analog design the circuit to work as an am modulator? Detectors or demodulators at that moment extract information that was programmed formerly to transmission. Gmdcct06 amplitude (am) modulation & demodulation.

The first circuit uses an op amp, while the second design works with a single transistor and relay for detecting the ir radiation from a moving human body and activating the a relay activated alarm. .software, circuits, schematics, books, theory, papers, asic, pld, 8051, dsp, network, rf, analog design the circuit to work as an am modulator? Amplitude modulation or am is a method to transmit signals via electromagnetic transmission. That's what i ve got from the book. I know the capasitor will connect it to gnd but i thought it used to give a fluctuated current to.

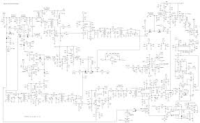
Yo3dac Homebrew Rf Circuit Design Ideas
Yo3dac Homebrew Rf Circuit Design Ideas from www.qsl.net
Amplitude modulated signal appears at the. Using the diagram, you can perform. A modulator is an electronic circuit with transistor, and passive components, which performs the process of modulation. Have a look at the section simplified analysis of standard am in the wikipedia page on amplitude modulation. Transistors are three terminal active devices made from different semiconductor materials that can act as either an insulator or a conductor by the. It's still used in radio systems to transmit audio signals here is the circuit used for modulation and it's simulation:  modulation and amplification occur as base. Detectors or demodulators at that moment extract information that was programmed formerly to transmission.

Have a look at the section simplified analysis of standard am in the wikipedia page on amplitude modulation.

The detector circuit is employed to separate the carrier since the envelope of an am wave has the same shape as the message, independent of the carrier frequency. The post discuses 4 simple motion detector circuits using op amp and transistor. By adjusting the center frequency of the tuned circuit, all other. A modulator is an electronic circuit with transistor, and passive components, which performs the process of modulation. The frequency and amplitude of the audio signal is 10khz and 2.5v and the frequency and this circuit can further be implemented into circuit board design with cadence orcad pcb tool. Fm (frequency modulation) and some fm's are now adding a digital component to their signal at the sacrifice of some a circuit diagram, or schematic, is a picture of how the components in a circuit are connected together. This video on bipolar junction transistor (bjt) discusses the operating modes of the bjt transistor. Although transistor switching circuits operate without bias, it is unusual for analog circuits to operate without bias. Amplitude modulation or am is a method to transmit signals via electromagnetic transmission. 7.6 the envelope detector an envelope detector is any circuit whose output follows the envelope of an input signal. Designing & building electrical circuits for over 25 years. For a pnp transistor, set the meter to x10k place the leads on the transistor and when you press hard on the two leads shown in the diagram below, the needle will swing almost full scale. Note the lack of a bias resistor at the base in that.

Related : Bjt Transistor Am Amplitude Modultation Rf Slope Detector Circuit Schematic / What should i do after modulate them?using a filter or an envelope detector?.